合肥工业大学2026春季双选会

2026-03-13

尊敬的用人单位:

首先感谢贵单位长期以来对合肥工业大学毕业生就业工作的关心和支持!学校是中华人民共和国教育部直属全国重点大学,教育部、工信部和安徽省政府共建高校。学校创建于1945年,1960年被中共中央批准为全国重点大学,2005年成为国家“211工程”重点建设高校,2009年成为国家“985工程”优势学科创新平台建设高校,2017年进入国家“双一流”建设高校行列。为进一步贯彻落实党中央、国务院关于做好高校毕业生就业工作的指示精神和决策部署,助推毕业生高质量充分就业,学校将于3月30日、4月15日在宣城校区,3月31日、4月16日上午在翡翠湖校区,3月31日、4月16日下午在屯溪路校区举办规模80家左右的春季双选会。具体事宜如下。

 

 

01

会议安排

MEETING SCHEDULE

 

时间地点:

 

展位安排:

每个招聘展位提供一桌三椅;展位号以现场签到处信息为准;参会单位需提前30分钟到场布置展位。本次活动不收取会务费,会议期间,参会代表食宿费用自理。

 

 

02

会议报名

CONFERENCE REGISTRATION

 

 

 

报名方式:用人单位报名全部采用网上系统。

 

01

入驻登录

 

点击进入合肥工业大学就业信息网进行单位登录、注册。首次注册的单位需在“校园招聘”栏选择“入驻高校”搜索合肥工业大学或合肥工业大学(宣城校区),填写入驻信息并提交,等待审核。

02

双选会预约

 

进入云校招平台后,在“校园招聘”栏选择“线下招聘会”选择对应双选会,填写相关信息进行报名。申请提交后,请您在“我的报名”一栏中查看审核状态。审核通过后,在双选会开始前可在此栏目查看展位号详情。

其他操作详情点击查看:《企业招聘流程操作手册》

03

报名截止时间

 

双选会前一周截止报名。

 

 

 

03

注意事项

PRECAUTIONS

 

 

 

1.请参会单位代表自带布展材料(X展架、易拉宝等)。

2.参会单位报名成功后,请在云就业后台下载“进校材料”并加盖公章,双选会当天入校时向门卫出示入校证明。

3.参会单位在报名后,如遇特殊情况无法参会,请至少提前3个工作日告知学生就业指导中心用人单位服务室(屯溪路校区、翡翠湖校区参会单位)或宣城校区招生就业办公室(宣城校区参会单位)。

4.面试场地预约以及其他未尽事宜请联系学生就业指导中心用人单位服务室(屯溪路校区、翡翠湖校区参会单位)或宣城校区招生就业办公室(宣城校区参会单位)。

 

 

04

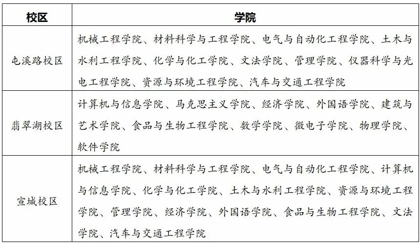
毕业生校区分布及生源信息

GRADUATE CAMPUS & ORIGIN INFORMATION

 

合肥工业大学2026届毕业生生源信息统计表.xlsx

 

会务联系人以及电话

 

合肥校区

联系人(屯溪路校区):田老师

电  话:0551-62905826   

联系人(翡翠湖校区):赵老师

电  话:0551-63831863   

网  址:https://gdjy.hfut.edu.cn

E-mail: jyzx@hfut.edu.cn

 

宣城校区

联系人(宣城校区):陈老师

电  话:0563-3831034

网  址:https://xcjy.hfut.edu.cn

E-mail:hgdcqs@hfut.edu.cn